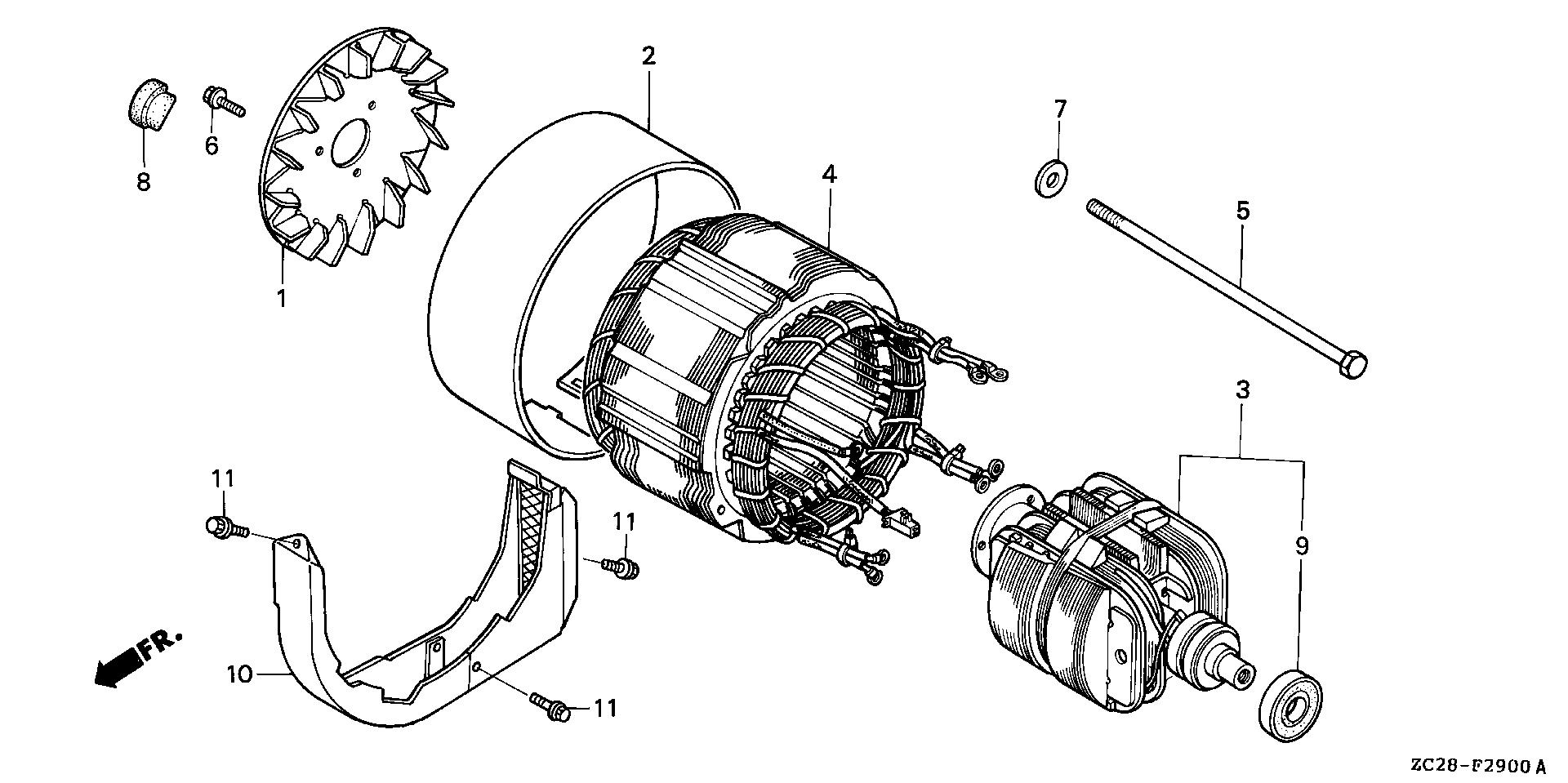
Generators EW EW171 EW171 AR EB1-1000001-1099999 ROTOR@STATOR - N B Sales & Service

Ref No
Part Number
Description
Serial Range
Qty
Price

Ref No
1
Part Number
31112-ZB4-003
Description
FAN, GENERATOR COOLING
Serial Range
1000001 - 9999999
Qty
Price
$111.80

Ref No
2
Part Number
31127-ZC2-811
Description
COVER, STATOR (NOT AVAILABLE)
Serial Range
1000001 - 1003254

Ref No
2
Part Number
31127-ZC2-831
Description
COVER, STATOR
Serial Range
1003255 - 9999999
Qty
Price
$53.16

Ref No
3
Part Number
31130-ZC2-811
Description
ROTOR
Serial Range
1000001 - 1001678

Ref No
3
Part Number
311A3-ZC2-812
Description
ROTOR
Serial Range
1001679 - 9999999

Ref No
4
Part Number
31140-ZC2-831
Description
STATOR ASSY. (120V/4KVA) (NOT AVAILABLE)
Serial Range
1000001 - 9999999

Ref No
5
Part Number
90021-ZC2-800
Description
BOLT, HEX. (10X283)
Serial Range
1000001 - 9999999
Qty
Price
$23.36

Ref No
6
Part Number
90032-875-003
Description
SCREW, TAPPING (5X14)
Serial Range
1000001 - 9999999
Qty
Price
$2.72

Ref No
7
Part Number
90504-ZA0-000
Description
WASHER (10.5MM)
Serial Range
1000001 - 9999999
Qty
Price
$5.54

Ref No
8
Part Number
90855-ZB4-000
Description
GROMMET, CRANKCASE
Serial Range
1000001 - 9999999
Qty
Price
$3.92

Ref No
9
Part Number
91051-ZB5-003
Description
BEARING ASSY. (6205)
Serial Range
1001975 - 9999999
Qty
Price
$39.52

Ref No
9
Part Number
96150-62050-10
Description
BEARING, RADIAL BALL (6205UU)
Serial Range
1000001 - 1001974
Qty
Price
$42.14